Stellen Sie sich vor, Sie müssen einen Geschäftsprozess für Ihr Team visualisieren oder als Student einen Ablauf für eine Hausarbeit darstellen. Ein Flussdiagramm hilft, komplexe Abläufe klar zu strukturieren und Missverständnisse zu vermeiden.
Viele greifen dabei auf Microsoft Word zurück, da es leicht verfügbar ist. Doch schnell zeigt sich: Formen verschieben sich ungewollt, Linien lassen sich nur mühsam ausrichten und größere Diagramme werden unübersichtlich.
Hier bietet EdrawMax eine effiziente Lösung. Mit intuitiven Vorlagen, automatischer Ausrichtung und professionellen Gestaltungsmöglichkeiten gelingt die Erstellung von Flussdiagrammen schneller und einfacher. Zunächst zeigen wir, wie Sie ein Flussdiagramm in Word erstellen, bevor wir die Vorteile von EdrawMax vorstellen.
Teil 1: Flussdiagramm in Word erstellen
Microsoft Word ist eines der am weitesten verbreiteten Textverarbeitungsprogramme und wird in Unternehmen, Bildungseinrichtungen und im privaten Bereich häufig genutzt. Neben seinen Kernfunktionen zur Dokumentenerstellung bietet es auch grundlegende Möglichkeiten zur Erstellung von Flussdiagrammen. Besonders nützlich sind hierbei die SmartArt-Grafiken, die eine schnelle Visualisierung ermöglichen, sowie die manuelle Erstellung mit Formen und Verbindungslinien für individuellere Diagramme. Obwohl Word nicht speziell für die Erstellung von Flussdiagrammen konzipiert ist, stellt es dennoch eine zugängliche Option dar. Wenn Sie ein Flussdiagramm erstellen Word möchten, gibt es zwei Methoden, die wir Ihnen Schritt für Schritt zeigen.
1. Flussdiagramm mit SmartArt erstellen
Diese Methode eignet sich für einfache Diagramme und ist besonders einsteigerfreundlich.
Schritt 1: SmartArt-Grafik einfügen
- Öffnen Sie Microsoft Word und navigieren Sie zum Reiter „Einfügen“.
- Klicken Sie auf „SmartArt“ und wählen Sie die Kategorie „Prozess“.

Schritt 2: Vorlage auswählen und bearbeiten
- Entscheiden Sie sich für eine passende Vorlage, z. B. „Einfacher Prozess“.
- Fügen Sie Ihre Texte direkt in die vordefinierten Felder ein.

Schritt 3: Design und Layout anpassen
- Nutzen Sie das SmartArt-Design-Tool, um Farben, Layout und Stil anzupassen.
- Verwenden Sie die Formatierungsoptionen, um das Diagramm übersichtlicher zu gestalten.

2. Flussdiagramm manuell mit Formen und Linien erstellen
Falls Sie mehr Kontrolle über Ihr Flussdiagramm benötigen, können Sie es auch mit einzelnen Formen gestalten.
Schritt 1: Formen einfügen
- Gehen Sie zu „Einfügen“ > „Formen“ und wählen Sie die gewünschten Flussdiagrammsymbole (z. B. Rechtecke für Prozesse, Rauten für Entscheidungen).

Schritt 2: Formen anordnen und Verbindungslinien hinzufügen
- Platzieren Sie die Formen auf dem Dokument und passen Sie deren Größe an.
- Wählen Sie unter „Formen“ > „Linien“ Verbindungslinien, um Abläufe zu visualisieren.

Schritt 3: Layout und Gestaltung optimieren
- Richten Sie die Elemente mit dem Raster aus, um ein sauberes Layout zu erhalten.
- Verwenden Sie Farben und Formatierungen, um das Diagramm ansprechend zu gestalten.

Schritt 4: Diagramm speichern und exportieren
- Speichern Sie das Dokument als Word-Datei (.docx), um es später zu bearbeiten.
- Alternativ können Sie das Diagramm als PDF oder Bild (PNG, JPG) exportieren.

3. Einschränkungen bei der Erstellung in Word
Obwohl Word einfache Flussdiagramme ermöglicht, gibt es erhebliche Einschränkungen, die den Arbeitsaufwand unnötig erhöhen:
- Hoher Zeitaufwand: Die manuelle Platzierung und Ausrichtung der Formen erfordert viel Nacharbeit und ist fehleranfällig.
- Mangelnde Flexibilität: Anpassungen an komplexe Prozesse sind aufwendig und oft umständlich umzusetzen.
- Eingeschränkte Designoptionen: Die verfügbaren Vorlagen und Farbschemata sind begrenzt, was die Erstellung professioneller Diagramme erschwert.
- Ungeeignet für große oder detaillierte Flussdiagramme: Word stößt schnell an seine Grenzen, wenn komplexe Abläufe oder viele Elemente in einem Diagramm dargestellt werden sollen.
- Keine intelligente Formatierung: Es fehlen automatische Layoutfunktionen, sodass Nutzer Linien und Formen manuell ausrichten müssen, was ineffizient ist.
Im nächsten Abschnitt zeigen wir Ihnen, wie Sie mit EdrawMax deutlich einfacher und flexibler ein Flussdiagramm erstellen können.
Teil 2: Flussdiagramm erstellen Word – EdrawMax als Alternative
Nachdem wir die Möglichkeiten und Einschränkungen von Word zur Erstellung von Flussdiagrammen betrachtet haben, widmen wir uns nun einer leistungsfähigeren Lösung: EdrawMax. Dieses Tool wurde speziell für Diagramme entwickelt und bietet eine benutzerfreundliche Oberfläche, professionelle Vorlagen und zahlreiche Anpassungsmöglichkeiten, um Flussdiagramme effizient und ansprechend zu gestalten. Während Word oft mühsame manuelle Anpassungen erfordert, ermöglicht EdrawMax eine automatisierte und intuitive Erstellung, die besonders für Nutzer geeignet ist, die regelmäßig Flussdiagramm Word erstellen müssen.
1. Warum EdrawMax eine bessere Wahl ist
EdrawMax ist mehr als nur eine Alternative zu Word – es wurde speziell für die Erstellung professioneller Diagramme entwickelt. Hier sind einige zentrale Vorteile:
- Über 280 Flussdiagramm-Vorlagen: Während Word nur eine begrenzte Auswahl an vordefinierten Vorlagen bietet, stellt EdrawMax mehr als 280 professionelle Diagrammvorlagen bereit, die sich individuell anpassen lassen.
- Intelligente Formatierungsoptionen: Während in Word Formen und Linien mühsam per Hand ausgerichtet werden müssen, bietet EdrawMax automatische Layoutfunktionen, die Flussdiagramme sofort sauber strukturieren.
- Erweiterte Designmöglichkeiten: Mit über 10.000 Symbolen, einer anpassbaren Farbpalette und verschiedenen Diagrammstilen lässt sich jedes Flussdiagramm in EdrawMax erstellen und professionell anpassen.
- Optimierung für komplexe Prozesse: Während Word schnell an seine Grenzen stößt, wenn es um größere oder komplexe Diagramme geht, kann EdrawMax problemlos Diagramme mit über 100 Elementen verarbeiten, ohne an Übersichtlichkeit zu verlieren.
- Echtzeit-Kollaboration: Im Gegensatz zu Word, wo Änderungen nur durch manuelles Speichern und erneutes Teilen übernommen werden, ermöglicht EdrawMax die gleichzeitige Bearbeitung durch mehrere Nutzer.
- Umfangreiche Exportmöglichkeiten: Flussdiagramme lassen sich nicht nur als Word-, PDF- oder PNG-Dateien speichern, sondern auch in Vektorformaten wie SVG und in Visio für eine nahtlose Weiterverarbeitung exportieren.
2. Vergleich: Flussdiagramme in Word vs. EdrawMax
| Funktion | Word | EdrawMax |
|---|---|---|
| Vorlagen | Wenige, einfache Optionen | Über 280 anpassbare Vorlagen |
| Automatische Ausrichtung | Manuelle Anpassung erforderlich | Intelligente Layout-Funktionen |
| Designoptionen | Eingeschränkte Farb- und Liniengestaltung | Über 10.000 Symbole, erweiterte Farb- und Formateinstellungen |
| Komplexe Diagramme | Unübersichtlich ab ca. 20 Elementen | Optimiert für über 100 Elemente |
| Kollaboration | Keine Echtzeit-Bearbeitung | Gleichzeitige Bearbeitung mit Kommentarfunktion |
| Exportformate | Word, PDF, PNG | Word, PDF, PNG, Visio, SVG und mehr |
Während Word für einfache Diagramme genutzt werden kann, bietet EdrawMax eine umfassendere Lösung, die Zeit spart, professionelle Designs ermöglicht und komplexe Diagramme problemlos abbildet. Besonders wenn Sie regelmäßig ein Flussdiagramm in Word erstellen, wird EdrawMax die Effizienz und Qualität Ihrer Arbeit erheblich steigern.
Im nächsten Abschnitt zeigen wir Ihnen, wie Sie mit EdrawMax in wenigen Schritten ein professionelles Flussdiagramm erstellen können.
Teil 3: So erstellen Sie ein Flussdiagramm mit EdrawMax
Nachdem wir die Vorteile von EdrawMax gegenüber Word beleuchtet haben, folgt nun eine praktische Schritt-für-Schritt-Anleitung, mit der Sie ein Flussdiagramm in EdrawMax erstellen. Dank der benutzerfreundlichen Oberfläche und der zahlreichen Automatisierungsfunktionen können auch komplexe Diagramme effizient erstellt werden. Besonders nützlich sind dabei die intelligente Formatausrichtung, umfangreiche Vorlagenbibliothek und flexible Exportmöglichkeiten, darunter der direkte Export als Word-Datei, sodass das in EdrawMax erstellte Flussdiagramm in Word weiterbearbeitet werden kann.
1. EdrawMax starten und ein neues Flussdiagramm erstellen
- Öffnen Sie EdrawMax und wählen Sie im Startbildschirm den Bereich "Flussdiagramm".
- Klicken Sie auf "Neue Datei", um mit einem leeren Diagramm zu beginnen, oder wählen Sie eine Flussdiagramm-Vorlage aus der umfangreichen Bibliothek.
- Verwenden Sie die integrierte Suchfunktion, um gezielt nach einer spezifischen Vorlage zu suchen.

2. Flussdiagrammsymbole hinzufügen und anpassen
- Öffnen Sie die Symbolbibliothek und ziehen Sie die benötigten Formen (z. B. Prozess, Entscheidung, Start/Ende) auf die Zeichenfläche.
- Nutzen Sie intelligente Verbindungspunkte, um Symbole direkt mit den passenden Pfeilen zu verbinden.
- Doppelklicken Sie auf die Symbole, um die jeweiligen Bezeichnungen oder Beschreibungen einzufügen.

3. Verbindungslinien einfügen und Diagrammstruktur optimieren
- Wählen Sie unter „Verbinder“ eine passende Verbindungslinie aus und ziehen Sie diese zwischen den Formen.
- Aktivieren Sie die automatische Ausrichtung, um eine saubere Anordnung der Elemente zu gewährleisten.
- Nutzen Sie die Gitter- und Magnetfunktionen, um Formen perfekt auszurichten und ungewollte Überlappungen zu vermeiden.

4. Layout und Design anpassen
- Verwenden Sie die Designoptionen, um Farben, Linienstile und Schriftarten zu optimieren.
- Passen Sie das Layout mit automatischen Farbschemata und Formatvorlagen an.
- Wenden Sie Schatten- und Transparenzeffekte an, um die Lesbarkeit des Diagramms zu verbessern.

5. Flussdiagramm speichern und exportieren
- Klicken Sie auf „Datei“ > „Speichern unter“, um das Flussdiagramm als .eddx (EdrawMax-Datei) zu speichern.
- Alternativ können Sie das Diagramm in verschiedenen Formaten wie Word, PDF, PNG, SVG oder Visio exportieren.
- Verwenden Sie die Cloud-Speicheroption, um das Diagramm in EdrawMax Online zu sichern und es jederzeit weiterzubearbeiten.

Flussdiagramme mit EdrawMax – Effizient, intelligent und vielseitig
Mit wenigen Schritten lässt sich in EdrawMax ein professionelles Flussdiagramm erstellen, das dank automatischer Ausrichtung, intelligenter Verbindungspunkte und flexibler Exportoptionen besonders effizient gestaltet werden kann. Neben den klassischen Methoden bietet EdrawMax zudem eine KI-gestützte Flussdiagrammfunktion, die komplexe Prozesse automatisch strukturiert und optimiert. Diese intelligente Unterstützung spart Zeit und ermöglicht eine übersichtliche Darstellung umfangreicher Abläufe – mehr dazu in unserem Artikel über KI-gestützte Flussdiagramme mit EdrawMax.
Teil 4: Flussdiagramm Vorlagen in EdrawMax
Nachdem Sie nun die grundlegenden Schritte zur Erstellung eines Flussdiagramms in EdrawMax kennengelernt haben, bietet sich die Nutzung vorgefertigter Flussdiagramm-Vorlagen als nächster Schritt an. Diese ermöglichen es Ihnen, noch schneller professionelle Diagramme zu erstellen und branchenspezifische Anforderungen direkt zu berücksichtigen.
EdrawMax stellt eine breite Auswahl an anpassbaren Flussdiagramm-Vorlagen zur Verfügung, die für verschiedene Anwendungsfälle optimiert sind. Jede dieser Vorlagen kann mit einem Klick heruntergeladen und direkt in EdrawMax bearbeitet werden, was eine erhebliche Zeitersparnis gegenüber der manuellen Erstellung in Word bietet.
Workflow-Flussdiagramm für die Markenplanung
Diese Workflow-Diagrammvorlage zeigt den vollständigen Markenplanungsprozess – von der Kundenbestellung über Budgetierung, Brainstorming und Vertragsabschlüsse bis zur finalen Produktlieferung. Unternehmen können damit ihre internen Prozesse optimieren und effizienter gestalten.
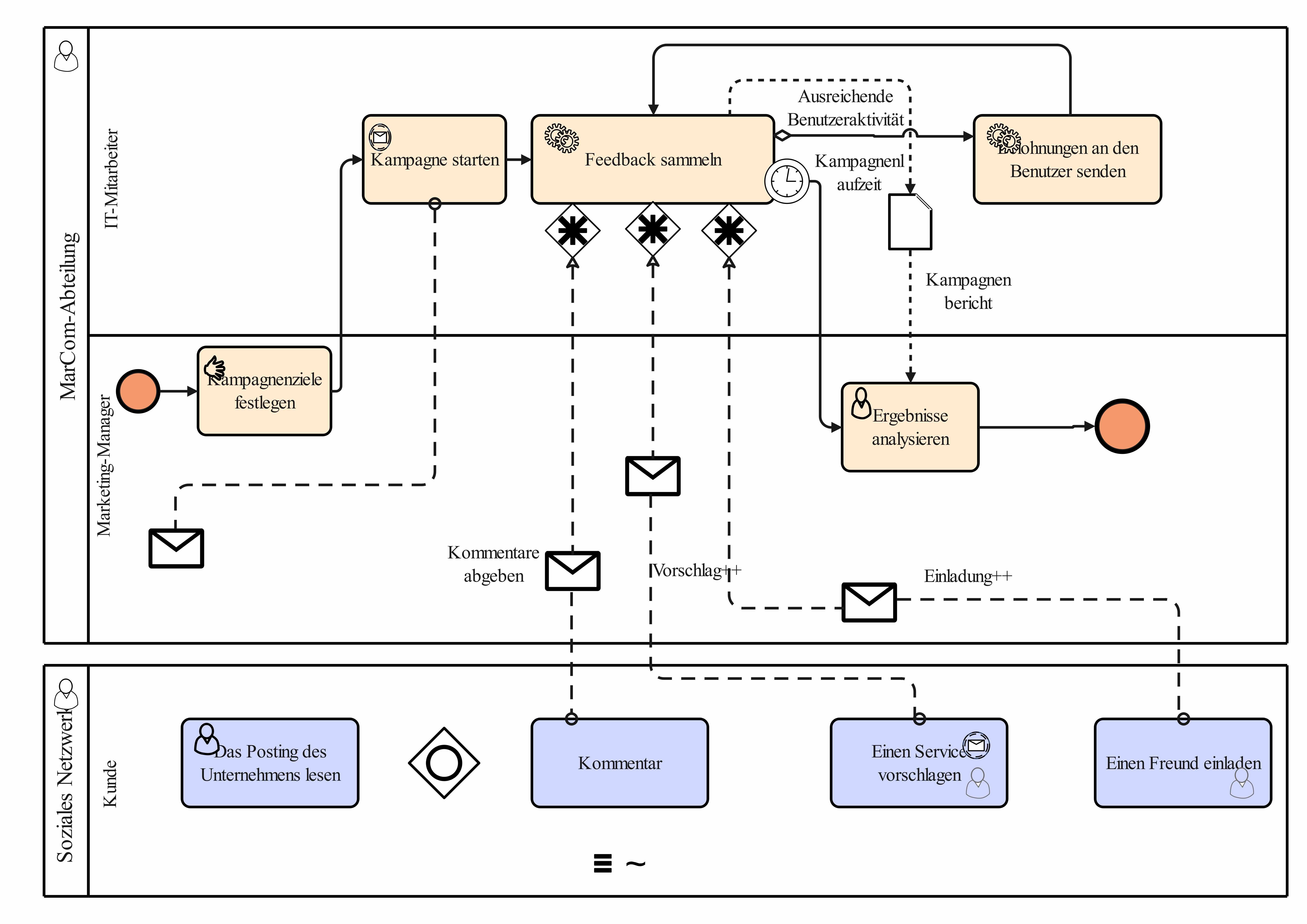
BPMN für das Management von Sozialkampagnen
Mit dieser BPMN-Prozessvorlage lassen sich Social-Media-Kampagnen detailliert planen. Sie zeigt die Zusammenarbeit zwischen Marketingmanagern, IT-Mitarbeitern und Kunden, um Kampagnenziele durch effektives Feedback-Management zu optimieren.
Data Flow Diagram (DFD) für Bestellprozesse
Diese DFD-Vorlage visualisiert den Datenfluss bei der Bearbeitung von Bestellungen, Rechnungen und Lagerbeständen. Besonders hilfreich für Unternehmen, die ihre Geschäftsprozesse durch eine systematische Darstellung von Datenflüssen verbessern möchten.
Flussdiagramm des Einstellungsprozesses
Diese HR-Prozessvorlage bietet eine detaillierte Übersicht über den Einstellungsablauf – von der Personalanfrage über Interviews bis hin zur finalen Einstellung eines Kandidaten. Ideal für Personalabteilungen und Unternehmen mit standardisierten Rekrutierungsprozessen.
Prüfprozess-Flussdiagramm für interne Kontrollen
Diese Vorlage dient als internes Kontrollsystem, das Audit-Prozesse, Prüfanforderungen und Ergebnisanalysen abbildet. Sie ist besonders für Compliance- und Risikomanagement-Abteilungen von Unternehmen geeignet.
Flussdiagramm für Krankenhaus-Notfälle
Diese medizinische Prozessvorlage zeigt den Ablauf eines Notfalls – von der Notrufannahme über die Krankenhauszuweisung bis zur Behandlung. Besonders relevant für Rettungsdienste und Notfallplanungen in Krankenhäusern.
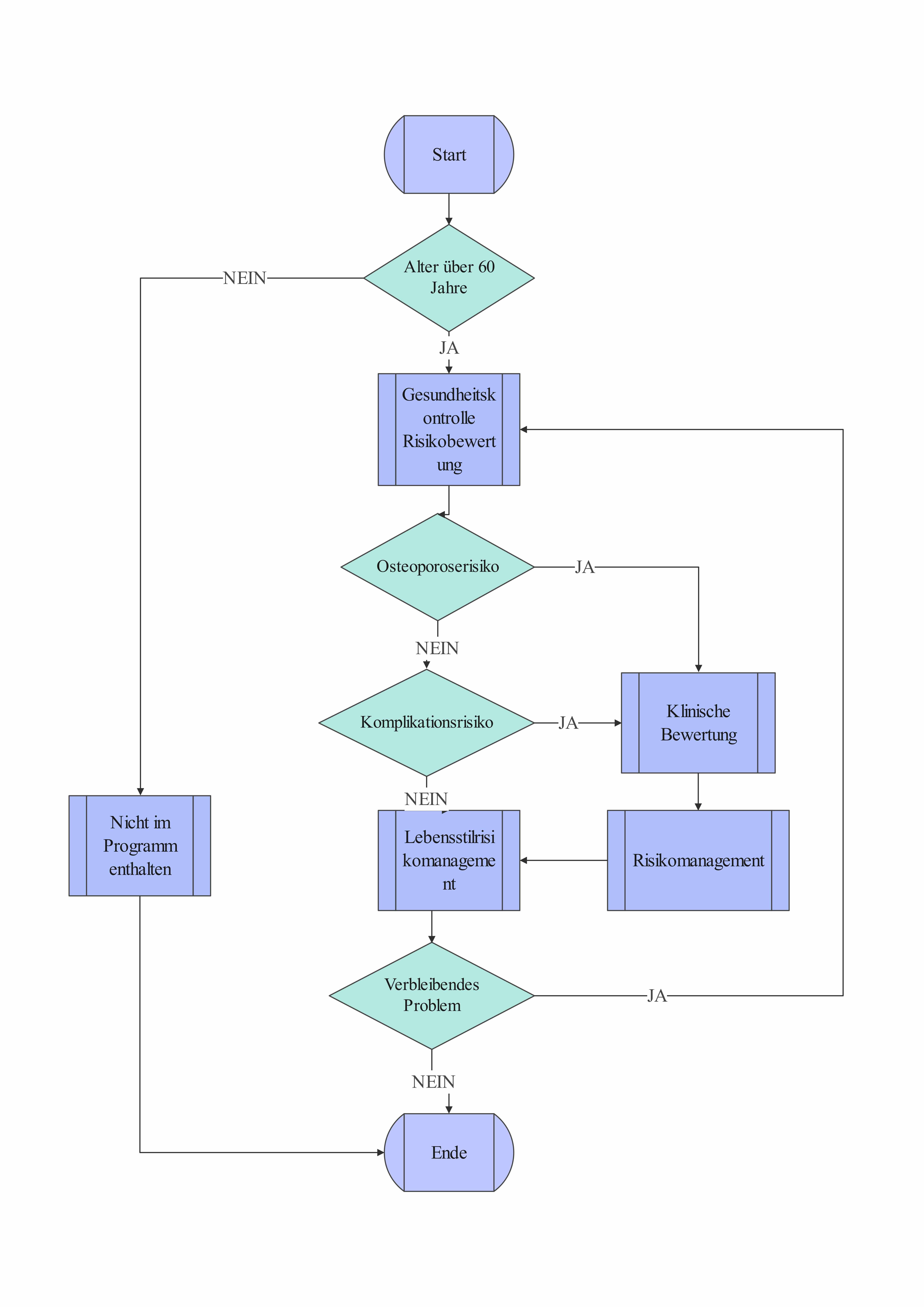
Gesundheitsplan für Senioren
Ein gesundheitsbasiertes Entscheidungsdiagramm, das verschiedene Bewertungsschritte zur Erkennung von Osteoporoserisiken und anderen Gesundheitsrisiken abbildet. Es hilft medizinischen Einrichtungen bei der strukturierten Analyse von Patientenprofilen.
IDEF-Diagramm für Prozessanalyse
Diese IDEF-Vorlage unterstützt die Analyse und Optimierung von Geschäftsprozessen durch eine systematische Modellierung von Abläufen in Unternehmen. Besonders geeignet für komplexe Organisationsstrukturen.
Notfallbearbeitungsprozess
Diese Krisenmanagement-Vorlage veranschaulicht, wie verschiedene Abteilungen und Teams in Notfallsituationen koordiniert zusammenarbeiten. Nützlich für Feuerwehr, Polizei oder Unternehmen mit Notfallprotokollen.
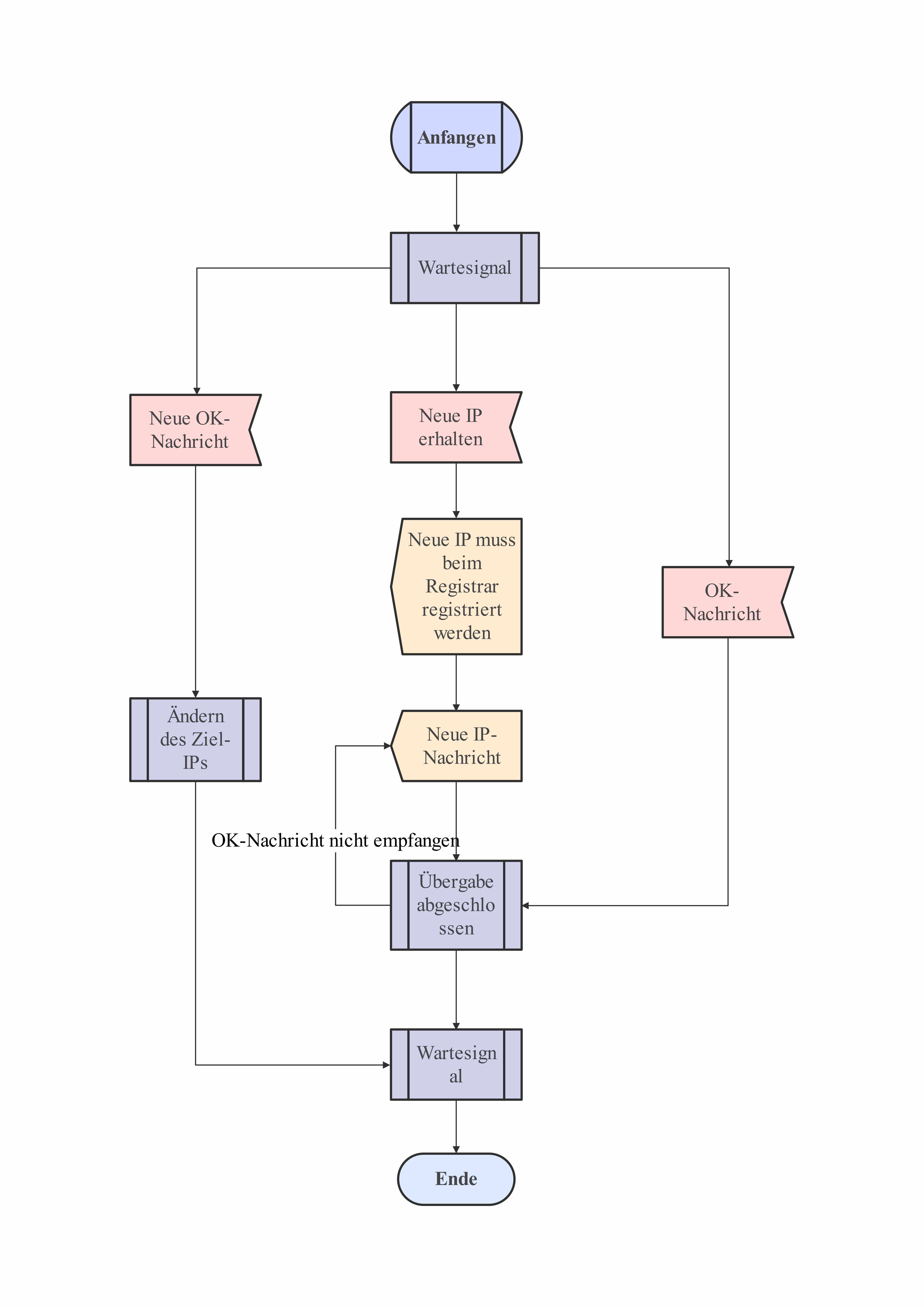
Verfahrens-SDL-Diagramm
Ein SDL-Diagramm (Specification and Description Language), das für die Modellierung und Analyse von Kommunikations- und Softwaresystemen verwendet wird. Ideal für die Dokumentation von Netzwerksystemen und komplexen Softwarearchitekturen.
Warum EdrawMax statt Word? Während Word keine speziellen Flussdiagramm-Vorlagen bietet und Nutzer jedes Element manuell einfügen müssen, stellt EdrawMax eine umfangreiche Bibliothek anpassbarer Vorlagen zur Verfügung. Dies erleichtert die Diagrammerstellung erheblich, spart Zeit und ermöglicht eine professionelle Visualisierung ohne zusätzliche Formatierungsaufwände.
Teil 5: Vorteile der Verwendung von EdrawMax
Die Erstellung eines Flussdiagramms sollte nicht nur präzise, sondern auch effizient sein. Viele Nutzer greifen zunächst auf Office-Programme wie Word zurück, stoßen jedoch schnell an Grenzen, wenn es um komplexe Prozesse und Automatisierungen geht. Neben Word gibt es auf dem Markt auch andere Tools zur Diagrammerstellung, darunter Visio und Lucidchart. Während Visio vor allem in Unternehmensumgebungen verwendet wird und Lucidchart eine browserbasierte Lösung bietet, überzeugt EdrawMax durch seine vielseitige Plattformverfügbarkeit, umfassende Vorlagenbibliothek und KI-gestützte Automatisierungsfunktionen. Damit stellt EdrawMax eine leistungsstarke Alternative dar, die speziell für die professionelle Diagrammerstellung entwickelt wurde und sowohl für Einzelnutzer als auch für Teams optimal geeignet ist.
1. Automatische Diagrammerstellung für mehr Effizienz
Dank intelligenter Algorithmen kann EdrawMax Flussdiagramme automatisch anpassen, ausrichten und optimieren. Die intelligente Form- und Verbindungserkennung sorgt dafür, dass Diagramme stets logisch strukturiert sind und sich visuell ansprechend präsentieren. Dies spart im Vergleich zu Word eine erhebliche Menge an manueller Formatierungsarbeit und beschleunigt den Diagrammerstellungsprozess erheblich.
2. KI-gestützte Flussdiagrammerstellung für intelligente Workflows
Die KI-Technologie von EdrawMax optimiert Diagramme automatisch, indem sie basierend auf dem Prozessverlauf Form- und Verbindungsvorschläge generiert. Dadurch können komplexe Flussdiagramme mit minimalem Aufwand erstellt und bestehende Prozesse effizient visualisiert werden. Dies reduziert Fehlerquellen und verbessert die Gesamtkohärenz des Diagramms.
3. Automatische Datenanalyse und Diagrammoptimierung
Durch die integrierte Analysefunktion kann EdrawMax Daten innerhalb eines Flussdiagramms verarbeiten und in Echtzeit auswerten. Inkonsistenzen oder potenzielle Optimierungsbereiche werden sofort erkannt, wodurch Nutzer proaktiv Anpassungen vornehmen können. Eine solche intelligente Datenverarbeitung ist in Word nicht möglich, wodurch EdrawMax für datenintensive Prozesse ideal geeignet ist.
4. Intelligente Form- und Verbindungsempfehlungen
EdrawMax erkennt automatisch, welche Elemente in einem Diagramm sinnvoll miteinander verknüpft werden sollten, und gibt intelligente Verbindungsempfehlungen. Dadurch können Nutzer mühelos strukturierte und gut organisierte Diagramme erstellen, ohne jede Verbindung manuell setzen zu müssen. Besonders bei umfangreichen Prozessabläufen spart diese Funktion erheblich Zeit.
5. Unterstützung von Flussanimationen für dynamische Präsentationen
EdrawMax ermöglicht es, animierte Flussdiagramme zu erstellen, bei denen sich Prozessabläufe visuell dynamisch nachverfolgen lassen. Dies ist besonders nützlich für Präsentationen und Schulungen, da es den Zuschauern hilft, den Ablauf eines Prozesses intuitiv zu verstehen. Andere Diagramm-Tools, darunter Word und Visio, bieten eine solche Funktion nicht oder nur in begrenztem Umfang.
6. Anpassbare Vorlagen und professionelle Designs
Mit einer riesigen Bibliothek an anpassbaren Flussdiagramm-Vorlagen bietet EdrawMax eine flexible Grundlage für jede Art von Diagramm. Unternehmen können professionelle Designs nutzen, um standardisierte Workflows oder spezifische Prozesse schnell darzustellen, ohne jedes Element selbst erstellen zu müssen. Die Möglichkeit zur Individualisierung stellt sicher, dass jedes Diagramm den gewünschten Anforderungen entspricht.
7. Einfache Integration mit anderen Tools
EdrawMax unterstützt den Export in verschiedene Formate, darunter Word, Excel, PowerPoint, PDF und Visio. Dadurch lassen sich erstellte Flussdiagramme problemlos in bestehende Unternehmensdokumente oder Präsentationen einbinden, ohne manuelle Anpassungen vornehmen zu müssen. Dies gewährleistet eine nahtlose Integration in bestehende Arbeitsabläufe.
8. Kollaborative Funktionen für effiziente Teamarbeit
EdrawMax ermöglicht es Teams, in Echtzeit an einem Flussdiagramm zu arbeiten, Änderungen nachzuverfolgen und Kommentare direkt in der Datei zu hinterlassen. Im Gegensatz zu Word, das nur begrenzte gemeinsame Bearbeitungsfunktionen bietet, erlaubt EdrawMax die nahtlose Zusammenarbeit durch Cloud-Speicherung, gleichzeitiges Bearbeiten und Versionskontrolle. Dies erleichtert die Teamkoordination und verbessert die Effizienz bei gemeinsamen Projekten.
Fazit
EdrawMax bietet eine Kombination aus Benutzerfreundlichkeit, Automatisierung und Kollaboration, die es zur idealen Wahl für die Erstellung professioneller Flussdiagramme macht. Besonders im Vergleich zu Word zeigt sich, dass EdrawMax mit seinen intelligenten Funktionen, automatisierten Workflows und umfassenden Vorlagen den gesamten Erstellungsprozess optimiert und wertvolle Zeit spart.
Häufig gestellte Fragen zu Flussdiagrammen in Word